retro-static Projects
H-Bridge Motor Driver
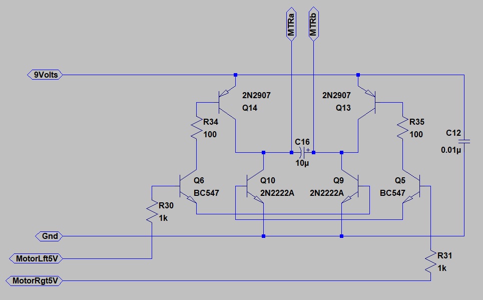
Build a H-Bridge Motor Driver using available parts
HOME
YouTube
Top of the Page